该芯片可通过充电接口经由锂电池充电管理芯片对锂电池进行充电,具有过压保护等功能,然后通过锂电池对整个系统进行供电,实现雾化器对烟弹的雾化。
【两个至上转载自国芯思辰GXSC】中微爱芯AIP4054是可用于电子烟锂电池充电的锂电池充电管理芯片,具体应用于电子烟锂电池,可通过充电接口经由锂电池充电管理芯片对锂电池进行充电,具有过压保护等功能,然后通过锂电池对整个系统进行供电,实现雾化器对烟弹的雾化。

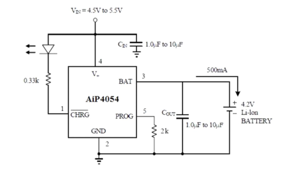
锂电池充电管理芯片AIP4054应用在电子烟系统中有如下优势:
1、SOT23-5小型封装,非常适合用于在电子烟这种PCB面积非常有限的场景,可节省布板面积。
2、AIP4054充电电压固定为4.2V,充电电流可通过单个电阻在外部设定,最大充电电流可达500mA。
3、可以通过两个指示引脚(PROG和CHRG)可以于MCU之间通信或者通过连接LED灯进行充电指示。
4、除了壁式适配器的5V电源,AiP4054专门设计用于USB电源规格,关机模式下的电源电流为25μA。
综上所述,AIP4054外围电路简单,封装体积小,非常适合用于电子烟中的设计。
本文章摘录或转载的内容来源于第三方信息,其版权归属原媒体及作者,如有侵权,敬请联系删除。任何单位和个人需转载,请与作者联系,请勿直接转载。

























