电子烟“新国标”如同一场大考,所有电子烟企业又被拉回了同一起跑线。应考新国标,既需要长久而充足的准备,也需要团队协作攻克重难点,但最重要的是,启动解题新思路,转换售卖逻辑,亮出崭新的出牌组合。
出卷:同一起跑线
《电子烟》国标全称为《电子烟》强制性国家标准(GB 41700-2022),由国家市场监督管理总局、国家标准化管理委员会批准,自2022年10月1日起实施。

什么是“强制性国家标准”?生活中我们所看到的任何事物,国家几乎都为它规定了标准。比如最近热议的新国标红绿灯、电动车等等。国家标准又分为强制性国家标准(GB)和推荐性国家标准(GB/T)。
依据国家市场监督管理总局于2020年颁布的《强制性国家标准管理办法》:“对保障人身健康和生命财产安全、国家安全、生态环境安全以及满足经济社会管理基本需要的技术要求,应当制定强制性国家标准。”强制性标准中的内容必须被一丝不苟地执行,没有商榷的余地。
电子烟本质上是含有尼古丁的烟草,其雾化成分会与人体呼吸系统亲密接触。其被制定强制性国家标准,毫不意外。
业内人士常称《电子烟》国标为“新国标”。然而这是电子烟行业内的首份国标文件,并无“旧国标”可言。“新国标”之所以为“新”,更多指它对电子烟的重新定义,以及该文件出台后使业界焕然一新的影响。《电子烟管理办法》主要针对电子烟产业的管理,而“新国标”主要是对电子烟产品的管理,二者加起来,促进了整个行业的重新洗牌和产业升级,最终带来产业变革。
习近平总书记说:“当年党中央离开西柏坡时,毛泽东同志说是‘进京赶考’……时代是出卷人,我们是答卷人,人民是阅卷人。”
“新国标”也如同对电子烟行业的一场大考。它点数了考生人数,划定了出题范围,圈定了复习重点。在这场考试面前,所有电子烟企业又被拉回了同一起跑线,手中握的,是同样的试卷、同样的机会。
备考:十年磨一剑
“新国标”于4月12日公布,10月1日起实施,留给企业五个月余的过渡时间。有业内人士认为,从宏观角度看,其实这个周期是较为合理的。核心原因是,电子烟产品属于快消品,特性是无论在生产、渠道还是消费环节,产品的流转都非常快。《Smoore国际控股有限公司2021年业绩公告》提及:“截至2021年12月31日,本年度存货周转期约为28.6天。”这就代表电子烟产业的流转速度非常快。五个多月,足够企业去调整产品、市场以及与消费者之间的关系等问题。

也有不同的意见:“从国标的颁布到正式实施,给到各个品牌企业的准备时间其实是很紧张的。在这段时间内,企业不仅需要根据国标要求对产品进行合规性设计和研发,还要快速申请国标产品送检,确保技术审评通过。”有关人士称,这对全行业都是一场“效率和品质”的大考。
实际上,根据全国标准信息公开网站显示,国家标准计划《电子烟》于2017年10月开始制定。那时,有些如今活跃在行业里的玩家,甚至还未起步。因此,许多在该时间点入场后的企业,从成立的第一天,就开始着手做新国标方面的准备。而具有长远视角与合规意识的某些老牌电子烟企业,也早早调整发展方向,提前备考。
某头部品牌企业高管董浩宇透露:“公司从成立之初,按照全球的行业发展惯例,就预测了国内监管一定会到来的,所以在心态和整个技术布局上,一直是有做准备,而且做了充分的准备。”
供应链类企业也是一样。雾化芯龙头企业华诚达于今年6月刚刚推出一款创新型棉芯产品,据该公司CEO、首席工程师陈平称,该款棉芯在还原烟草味烟油方面表现出色,且具备防干烧功能,当温度超过260摄氏度时即触发温控,切断雾化器供电。而新国标规定,雾化区域温度不应高于350摄氏度。该款棉芯足足将此标准提升了90摄氏度。
据悉,该款棉芯其实于一年前已经研发完成。按照同类产品研发周期六个月估算,至少在2020年年底,该公司已在推进新国标电子烟产品所需的雾化模组的开发和制造。
云烁科技的总裁胡新也表示,三年前,在烟草口味还不被市场青睐的时候,他们就开始重点研究烟草提取物。
人们常说高考是“十年磨一剑”。备考“新国标”也不外乎如此。
虽然在备考过程中没有“真题”可以复习,但有海外“模拟卷”可以提前练手。比如,2020年1月,特朗普政府宣布在全美范围内对水果、糖果、薄荷和甜点口味的电子烟发布禁令。2020年9月9日起,FDA(美国食品药品监督管理局)开始执行PMTA(烟草制品的上市认证制度)审核。欧盟也有类似于RoHS(欧盟《关于限制在电子电气设备中使用某些有害成分的指令》)、REACH(欧盟《关于化学品注册、评估、许可和限制的法规》)等相关法规。
有企业表示,他们一直按上述法规的最高标准要求自身、修炼内功,即便有些要求在新国标中并没有明文规定,乃至在执行过程中会增加运营成本。但他们认为,企业的从严自律对自身与消费者都是有所裨益的。长此以往,在面对监管时,企业迈出的步伐会更从容。
如何备考新国标?一言以蔽之:从“娃娃”抓起。
发卷:跃跃欲试
“拿到新国标的第一反应,就好像咱们考试的时候是一样的,拿到卷子发现这些题你全都做过,日常经常模拟,那就加速把东西保质保量地交出来就行了。”董浩宇如是说。
概括起来就是“押题全中、做得都对”。这是听起来非常凡尔赛的一句话。但举重若轻的背后,企业是付出了大量的时间成本、沟通成本与试错成本等等努力与实践的。
在美国2020年发布口味禁令后,董浩宇所在的企业就跟进了多种发热技术,储备了大量烟油,诸如烟草口味、纯薄荷口味等等。等新国标发布后,在国内市场研发方面,该企业就把薄荷口味“拿掉”,只保留纯烟草口味。“所以新国标对我们来说并没有超过预期,我们所要做的就是把之前准备好的内容呈现出来,然后增加了一些国标要求方向上的东西。”
如何形容第一眼看到新国标的感觉?大多数企业都用“亢奋”来形容。
“大家都好像接到了一个命题一样,就想着怎么去把它给完成。”
“很亢奋,新国标来了,评估完之后发现全都可做,全在‘射程’范围内。”
“要求明确了以后,合作伙伴都疯狂打电话,不计其数的电话涌进来,跟我聊怎么解读、怎么上手做。”
“拿到国标的那三五天都很亢奋,同事也都很给力,大家逐字逐句地把国标全部剖析了一遍。”
“亢奋”的情绪感染整个电子烟产业,昭示了企业积极拥抱监管的乐观心态。
答卷:团队协作
与生活中的遇到的普通考试不同,应考“新国标”需要整个电子烟行业的团结和协作。正如胡先生说:“电子烟本身是一个整体,不能脱离电池谈烟具,也不能脱离烟具谈烟油。”
某品牌负责人付森表示:“我们把整个行业链的资源全部联动起来了,只做国内产品的几个知名大代工厂全都被我‘折腾’了一顿,还有其他几家重点做海外的企业,也基本都跑完了。”
企业不仅要注重与外部的沟通,内部以团队合作的形式对“新国标”进行学习,也是重中之重。

来源:深圳雷炎科技有限公司
付森说:“我们同事分成了几组。一是纯电力学,就是负责电子硬件这块。增加了一些预算之后发现全部能做,而且很快就打样回来了。”
“再就是电子烟结构。我们平常做的出口产品是严格依据海外的测试标准和认证标准的,因此在做新国标的这块也就比较顺利。”
“最后的重点我们放在了口味这一块。新国标刚出来,很多供应商都跟我开会聊烟草口味。新国标规定了101种添加剂,可以这么理解——它们都放在篮子里,等着我们排列组合。这个过程我们花了重成本重人力。虽然做不到跟纸烟一模一样,但我们尽可能利用有限的资源去开发最合适的产品,做到消费者最认可的口味。”
正如付森所说,烟草口味是“新国标”发布以后热度最高的话题。
重难点:烟草味
深圳两个至上科技有限公司联合创始人、首席运营官郭晓渔在回答凤凰卫视的提问时说:“口味限制是电子烟国标产品环节中非常重要的一点,主要影响有三点:第一是在产业层面,它会带来整个电子烟产业的升级,从业者从而进入一个新赛道;第二是在产品方面,目前市场上超九成产品都不符合新国标。可以预见新一轮产品的属性和风格都会产生新变化;第三是行业和消费者之间的关系,产品发生变化,消费者的需求也会随之发生变化,从而影响我们与消费者群体之间的连接。”

而国标规定的“烟草味”该如何做,很多企业表示很为难。云烁科技的总裁胡新认为,部分企业对“烟草味”、乃至对“烟草”二字的理解仍需加深。
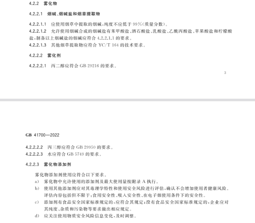
胡新说:“很多企业还不够理解技术审评的‘采分点’,其实‘什么是烟草味’的答案就在国标当中,你只需要深入学习国标的‘4.2.2 雾化物’一条。很多人都把重点放在‘4.2.2.3雾化物添加剂’(即101种添加剂),而我认为真正的重点是‘4.2.2.1烟碱、烟碱盐和烟草提取物’。对于‘烟草提取物’,企业要探索的路还很长。”

烟草合规专家李敏说:“所谓‘烟草味’应该是‘电子烟的本味’,不要外加一些诱惑性味道。烟草味对调油是一个很大的考验,因为烟草是天然草本植物,而烟油包含各种香精香料、PG(丙二醇)、VG(甘油),如何人工合成这种植物的味道,并在一定温度适当地发挥出来,对调香师是一个很大的难题。”
深圳雷炎科技有限公司(下文简称“魔笛”)送交的电子烟国标产品是最早一批通过国标审核的产品之一。那么魔笛是如何做烟草味电子烟的呢?
魔笛某产品总监透露:“首先要明确,烟跟雾是两个东西,电子烟跟传统的纸烟在物理层面来说的话,真烟相当于是细小的粉尘,因为它是通过烟叶加上纸皮燃烧之后释放出来的。而电子烟其实是雾。那么从本质逻辑上来说的话,除尼古丁外,这两个东西并无相似之处。坦克跑再快也上不了天,所以我们应当转变思维,想想我们自身的优势在哪里。”
“我认为本次技术审评明确释放了两个信息点。第一就是零容忍,果味、茶类、汽水味、甜度全部是零容忍。第二是烘焙类以及坚果类口味不得明显显露,那在这里我们还是有一些发挥的空间,但不能挑战底线。我们有一个用国标规定的原料调出来的‘中间版本’,有绿豆、橘子、汽水等等带口味的味道,也被我们自己在送检前给否掉了。最后,一个SPU(标准化产品单元)内,前期我们基于一个口味可能调了四五十种配方,经过多次的机抽、人抽,筛选到6个送审,很幸运地过了3个。”
至于通过了“新国标”审核的烟草味是什么味道,该名产品总监如此形容:“我们公司内部的调香师是有抽吸的,他们主要负责品吸,去做口味上的分析与设计。调香师对口味是最专业的,但他们太过职业了,所以无法充当消费者的角色。非要做个形容的话,可以这么说,没有抽过果味、茶味、汽水味的人群拿到国标烟草味,会把它判定为是烟草口味而不是其他味道。至于好不好抽,这个太主观了,但肯定没有负面的味道感知。”
解题新思路:转换售卖逻辑
许多企业表示,国家愿意将电子烟纳入监管,其实是接纳了一个新事物,电子烟企业相当于获得了身份认同,是很感恩的。不少业内人士也认为,过渡期结束后,电子烟国内市场的竞争将会比现在更激烈。
为什么如此认为?董浩宇解释说:“未来电子烟的售卖逻辑跟过去是天壤之别。以前我们关注进店率,比如,每天有2000人进门店,进来之后转换率是多少。未来将大变样,大家的产品都放在一个平台上下单,引流的工具诸如展页、动画、导购员推销这些动作都没了,最终选品依据是什么?那只能靠产品的竞争力、差异化、性价比或口碑等。所以你会发现不同省份有不同的政策、不同的侧重、不同的渠道。”
转换售卖逻辑,需要站在一个较高的立足点去做产品矩阵的布局。董浩宇透露,过渡期结束之后,其产品形态矩阵将会是一个比较完备的形态,现在就是做好准备工作,手里的牌越多,将来在市场竞争中出牌组合才会越多。

来源:深圳雷炎科技有限公司
有些企业可能会对产能有所顾虑。付森则有不同的观点。
“目前来看,产能是仅作参考的,并非决定因素。在用户人群迁移之后,市场其实是一个新天地,达到千万级以上的产能基本都够用了。接下来就要看11到12月份的销售滚动数据,那才是最关键的,数据乐观的企业就会有一个先入为主的优势。因此重新洗牌后的市场,还要考验心态博弈。我个人是很期待那个时间点的。”
本文章为深圳两个至上科技有限公司原创文章,其版权及许可使用权归属本公司,未经授权任何单位和个人不得擅自复制、转载或使用其他方式侵犯本公司版权,违者本公司将保留追究其法律责任的权利。
























