2Firsts转自国家烟草专卖局官网
为贯彻落实电子烟限制性产业政策要求,提升电子烟监管政策体系的系统性、整体性、协同性,我局组织起草了《国家烟草专卖局关于修改部分电子烟监管政策文件的通知(征求意见稿)》,现公开征求意见。有关意见建议请于2026年4月14日前通过电子邮件的方式反馈我局。
电子邮箱:zouyangfan@tobacco.gov.cn。
邮件主题请注明“《国家烟草专卖局关于修改部分电子烟监管政策文件的通知(征求意见稿)》征求意见”。
附件:
1.《国家烟草专卖局关于修改部分电子烟监管政策文件的通知(征求意见稿)》
2.《国家烟草专卖局关于修改部分电子烟监管政策文件的通知(征求意见稿)》起草说明
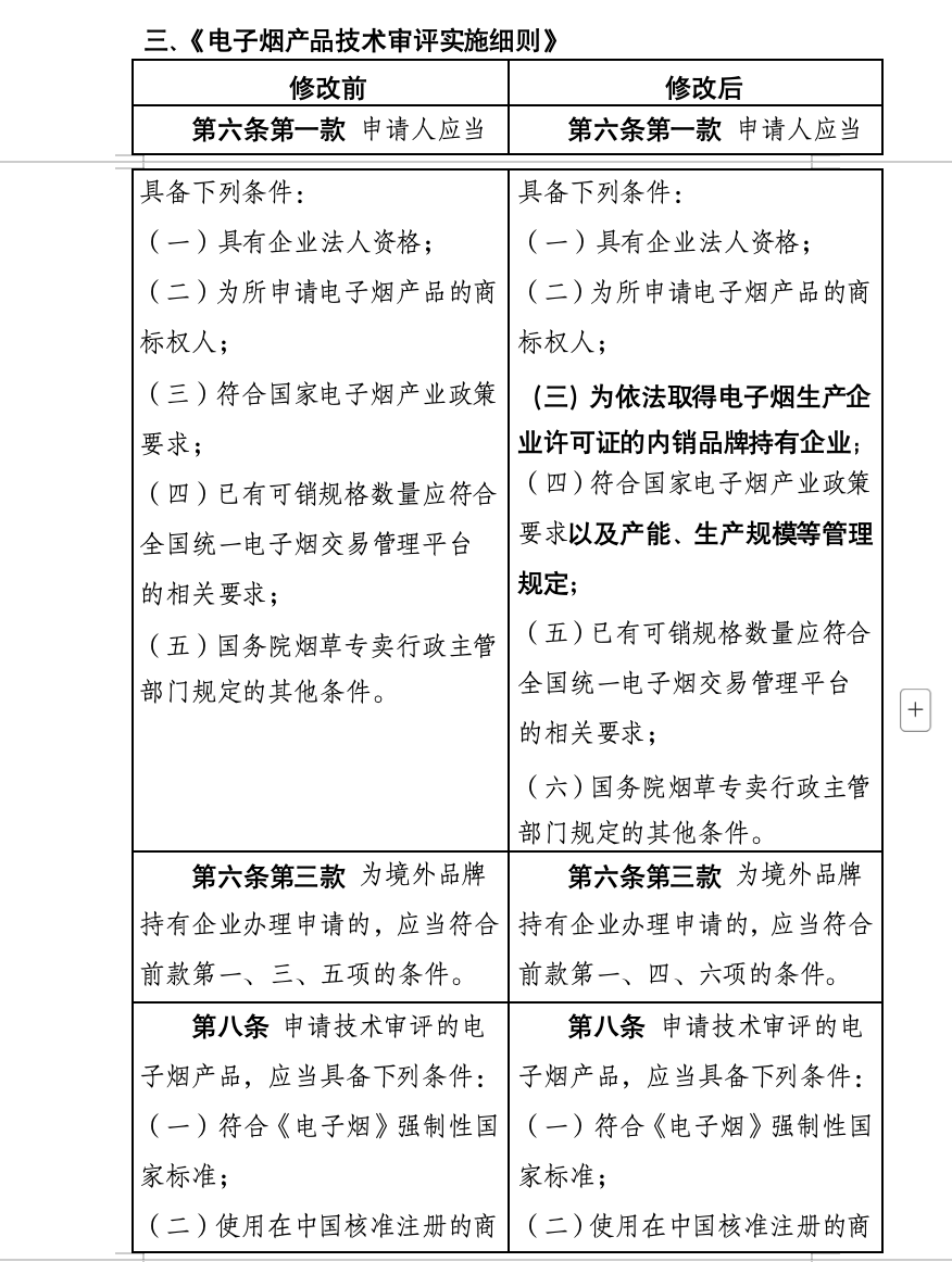
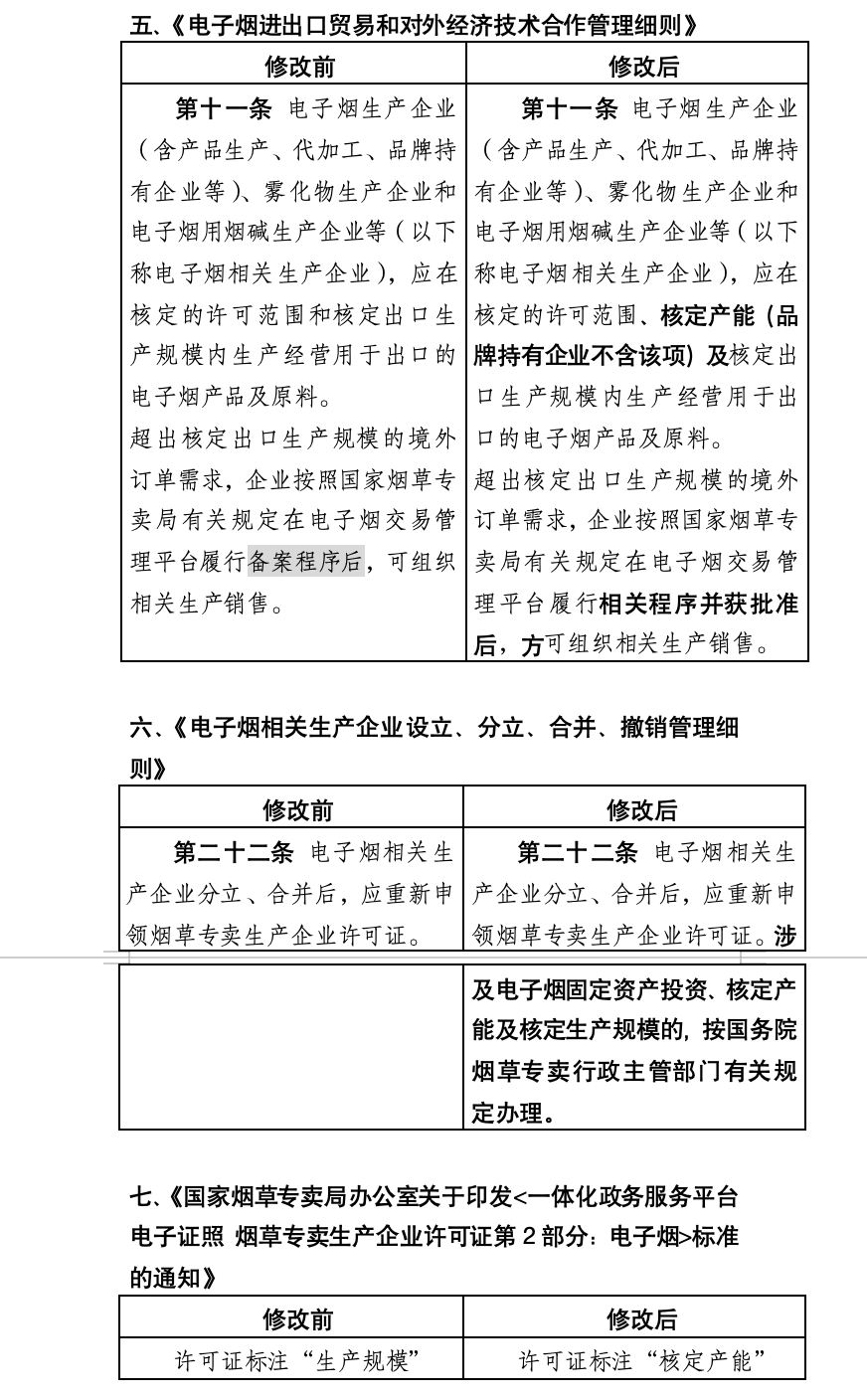
以下为文件修改前后对照表部分截图内容,详情请点击《相关政策文件修改前后对照表》




国家烟草专卖局
2026年4月2日
欢迎向 2Firsts 提供相关线索、投稿、联系访谈或针对本文发表评论。
请联系:info@2firsts.com,或在 LinkedIn 上联系两个至上 2Firsts CEO 赵童(Alan Zhao)。
声明
1. 本文仅供专业研究用途,聚焦行业、技术与政策等相关内容。文中涉及的品牌与产品,仅为客观描述之目的,不构成对任何品牌或产品的认可、推荐或宣传。
2. 含尼古丁产品(包括但不限于卷烟、电子烟、加热烟草、尼古丁袋)具有显著健康风险。使用者须遵守其所在辖区的相关法律法规。
3. 本文不应作为任何投资决策或相关建议的依据。对于内容中的任何错误或不准确之处,2Firsts不承担直接或间接责任。
4. 未达到法定年龄的个人禁止访问或阅读本文。
版权声明
本文为2Firsts原创内容,或转载自第三方来源并已明确标注出处。其版权及使用权归2Firsts或原始版权所有方所有。任何个人或机构未经授权,不得复制、转载、分发或以其他形式使用本文内容,违者将依法追究法律责任。
如有版权相关事宜,请联系:info@2firsts.com
AI辅助声明
本文部分内容可能借助AI工具完成翻译或编辑,以提升效率。但由于技术限制,可能存在误差。建议读者参考原始来源以获取更准确的信息。
欢迎读者指出可能存在的问题,请联系:info@2firsts.com

























