一、电子烟产业链
电子烟是一种与传统可燃烟草相对应的减害产品。电子烟包括HNB(加热不燃烧烟草制品)和雾化电子烟两种,均被设计成由电池供电实现加热驱动的电子设备,区别在于前者不点燃烟草,只是加热烟草,口味更接近传统卷烟,后者加热烟液,可利用食用香精实现多种口味。
电子烟产业链上游包括原材料供应商,中游参与者包括设备制造商和品牌商,下游主体为分销商和电子烟用户。
电子烟产业链

资料来源:智研咨询整理
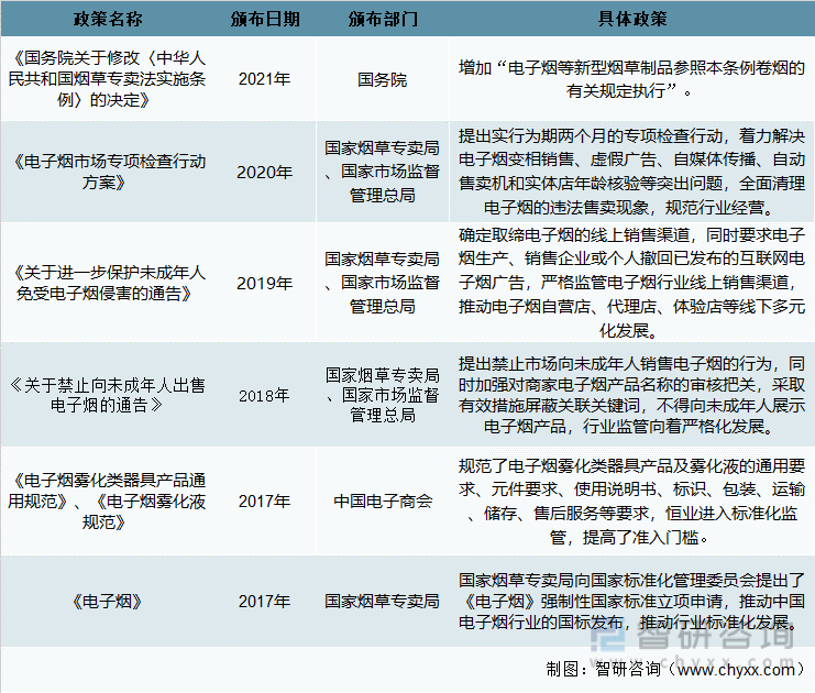
二、电子烟政策概况
全球各国对于电子烟的监管政策各不相同,有的支持并合法化销售,有的不支持不反对,有的全面禁止销售,有的将立法禁止销售。
2021年年底国务院公布《国务院关于修改〈中华人民共和国烟草专卖法实施条例〉的决定》,增加“电子烟等新型烟草制品参照本条例卷烟的有关规定执行”。这意味着从这一天起,电子烟无序发展成为过去。
中国电子烟相关政策概况

资料来源:智研咨询整理
相关报告:智研咨询发布的《2022-2028年中国电子烟行业市场运行态势及发展战略研究报告》
三、电子烟市场规模
电子烟是一种模仿的,电子烟虽不含焦油,但仍有其他多种致癌物质,有着与卷烟一样的外观、烟雾、味道和感觉。专门对电子烟进行了研究,并得出了明确的结论:电子烟有害公共健康,它更不是戒烟手段,必须加强对其进行管制,杜绝对青少年和非吸烟者产生危害。
随着人们对健康的追求,电子烟市场规模逐年增加,其中2021年中国电子烟市场规模约为100.6亿元,同比增长20.05%。
2016-2021年中国电子烟市场规模及增速

资料来源:艾媒、智研咨询整理
中国电子烟市场虽然目前全球份额比较低,但是烟民基数大,随着未来渗透率的提升,具有巨大的成长空间。其中2021年中国电子烟市场渗透率为1.5%。
2021年中国电子烟市场渗透率

四、烟民情况
烟民是指的人。中国烟民的数量大致在3.5亿,多年来,一直保持了七个"世界第一" :烟叶种植面积第一;烟叶收购量第一;卷烟产量第一;卷烟消费量第一;吸烟人数世界第一;烟草利税第一;死于吸烟相关疾病人数第一。其中2021年中国烟民数量约为3.78亿人,同比增长3.56%。
2016-2021年中国烟民数量及增速

资料来源:公开资料整理
五、电子烟专利
2020年受疫情影响,电子烟专利申请数量有所下降,到2021年中国电子烟专利申请数量为5937件,同比增长41.9%。
2016-2021年中国电子烟专利申请数量及增速

资料来源:智研咨询整理
其中2021年中国电子烟主要申请地区为广东省21646件,占总专利申请量的69.2%;其次是江苏省电子烟专利申请量1904件,占总专利申请量的6.1%。
2021年中国电子烟专利主要申请地区占比

资料来源:智研咨询整理
其中2021年常州市派腾电子技术服务有限公司电子烟专利申请量为1039件;深圳市合元科技有限公司电子烟专利申请量为896件;深圳市艾维普思科技有限公司电子烟专利申请量872件。
2021年中国主要企业电子烟专利申请量

资料来源:智研咨询整理
本文章摘录或转载的内容来源于第三方信息,其版权归属原媒体及作者,如有侵权,敬请联系删除。任何单位和个人需转载,请与作者联系,请勿直接转载。
























