声明:
1. 两个至上以及所有参与研究的专家,均支持包括《中华人民共和国烟草专卖法实施条例》、《电子烟管理办法》等在内的各项监管法规,支持包括国家烟草专卖局在内的各部门对电子烟等新型烟草制品开展监管。
2. 所有对相关法律法规、规范的理解,请以官方发布为准。
3. 本文仅作为学术研究。限于研究能力,本文可能存在谬误之处,欢迎批评指正。
4. 本文不构成任何投资建议。
2022年3月11日,国家烟草专卖局关于发布《电子烟管理办法》(以下简称《办法》),该办法将于2022年5月1日生效。从政策发布到正式实施仅有51天。
《办法》发布当天,两个至上在第一时间发布了《40处不同,<电子烟管理办法>与<征求意见稿>全文对比》,在此基础上,两个至上与多位行业专家深入交流,总结了《办法》对不同主体的影响以及未来的判断,供各位从业者参考。
一、总体方向
1、全文基调——严谨而全面
与《电子烟管理办法(征求意见稿)》(以下简称《意见稿》)相比,《办法》全文措辞更严谨,语言风格相对柔和,但各项条例更加完善而全面,传达出对企业严格监管,对产品规范化监管的整体方针,并未涉及促进或鼓励产业发展升级领域的表述。
2、在市场总量控制下有序增减
在《办法》条规下,国家局能有效对电子烟国内市场实现总量控制,因此2021年国内电子烟总销量很可能是未来一段时期内的销量天花板,未来电子烟国内市场将在国家局完全可控的范畴内小幅度增长或变化。
3、监管范围扩大的全面管理
《办法》中对电子烟产品的定义并未区分固态液态,同时避免提及了烟碱含量问题,在最后附加了对其它新型烟草制品的监管方式,完整地囊括了电子烟现在以及未来的所有形态产品纳入监管,监管范围的扩大体现的是全面管理的理念。
4、监管进一步的放权与细化
与《意见稿》相比,《办法》中加入了省级烟草专卖局负责落实和实施产业政策,这意味着负责落实电子烟产业政策的主体,由原来《意见稿》中国家局的全面负责,增加了省级烟草专卖局这样一个产业政策具体“落实者”的角色。考虑到省级政府从地方经济发展角度对当地烟草机构一直有着不同程度的影响力,可预期这将为电子烟企业在产业政策领域与属地的地方政府和烟草专卖局的沟通协商留出更有想象力的空间和更良好的接口,而这也将是博弈更多元的一个领域。
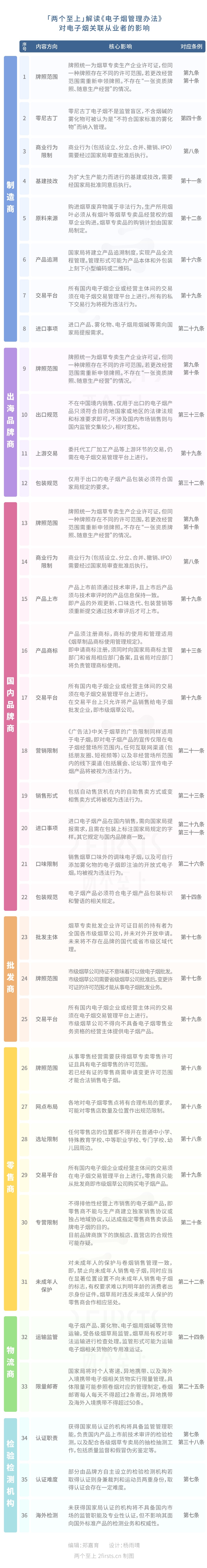
二、对主要参与方的影响

三、下一步进程:
1、细则会密集出台
《电子烟管理办法》的颁布,确立了电子烟监管的工作框架。但是,对于企业而言,需要等待更进一步的执行细则和流程,流入,生产许可证的申报流程、国内产品上市流程等。由于《电子烟管理办法》将于2022年5月1日生效,在剩余的51天内,料想相关细则会密集出台。
2、中国烟草的新型烟草(固态雾化和液态雾化)在国内上市,在监管层面的准备已经完成
《电子烟管理办法》将所有雾化产品分为两类,加热卷烟(烟弹)纳入卷烟管理,其它产品(包括加热卷烟烟具、液态雾化烟弹、雾化物、烟具)纳入电子烟管理。这就实现了在监管、计划、渠道等方面对新型烟草产品在国内的全面掌控,打造出类似卷烟领域的经营环境。在此基础上,中国烟草再推出新型烟草制品,将更为“有序”、“顺畅”。
3、出口型电子烟企业将“风险出清”,迎来快速发展期
从2019年启动的电子烟监管进程,从一开始其主要目标就是国内市场,对于出口型企业,仍然以鼓励和支持为主,这次本轮政策出台前后两稿管理办法的差异也可看出。但即便是对监管意图有着坚定的信心,出口型企业仍然会受制于监管政策的不确定,企业战略、国际化布局、技术研发、品牌发展、投融资等多方面均受影响。
但伴随着《电子烟管理办法》的出台以及后续实施细则的陆续颁布,出口型企业将在一个更确定的政策环境下,实现在全球市场的快速发展。
4、“中国模式”推动国际电子烟监管加速
作为全球最大的传统烟草消费市场、最大的潜在新型烟草消费市场、全球电子烟制造中心,中国市场监管政策和风向一直收到全球关注,也必然影响全球其它市场的监管风向。例如,中国市场明确提出禁止销售“除烟草口味外的调味电子烟”,必然推动全球电子烟的“烟草口味化”。这将影响固态电子烟和液态电子烟两个品类的竞争,也将影响电子烟未来技术研发的方向。
更进一步的,经过中国市场监管“洗礼”的中国电子烟企业,将在技术研发、消费者洞察、营销模式等方面打下更深厚的根基,实现在全球市场的竞争优势。
作者:郑嘉育 郭晓渔 瑞虎
编辑:宋楚娇
图片:杨雨晴
参考文献:
国家烟草专卖局关于发布《电子烟管理办法》的公告
http://www.tobacco.gov.cn/gjyc/tzgg/202203/ff793b5fb00e4308a28f4b8aa618e803.shtml
烟草制品商标使用管理规定
https://www.fabao365.com/shangbiao/51341/
公开征求对《电子烟管理办法(征求意见稿)》的意见
http://www.tobacco.gov.cn/gjyc/tzgg/202112/f9723dbb09d34950a81a53c01a105ac4.shtml
国家烟草专卖局关于规范异地携带卷烟管理和携带证使用的通知
https://baike.baidu.com/item/%E5%9B%BD%E5%AE%B6%E7%83%9F%E8%8D%89%E4%B8%93%E5%8D%96%E5%B1%80%E5%85%B3%E4%BA%8E%E8%A7%84%E8%8C%83%E5%BC%82%E5%9C%B0%E6%90%BA%E5%B8%A6%E5%8D%B7%E7%83%9F%E7%AE%A1%E7%90%86%E5%92%8C%E6%90%BA%E5%B8%A6%E8%AF%81%E4%BD%BF%E7%94%A8%E7%9A%84%E9%80%9A%E7%9F%A5?fromModule=lemma_search-box
中华人民共和国未成年人保护法
https://gkml.samr.gov.cn/nsjg/bgt/202106/t20210610_330495.html
中华人民共和国广告法
http://www.gov.cn/guoqing/2021-10/29/content_5647620.htm
公开征求对《电子烟》国家标准(二次征求意见稿)的意见
http://www.tobacco.gov.cn/gjyc/tzgg/202203/975fc13760184da5aadc254ece97d54c.shtml
本文章为深圳两个至上科技有限公司原创文章,其版权及许可使用权归属本公司,未经授权任何单位和个人不得擅自复制、转载或使用其他方式侵犯本公司版权,违者本公司将保留追究其法律责任的权利。



























