2024年9月,国家知识产权局宣告深圳卓力能公司的电子雾化装置外观设计专利(专利号:202230029391.5)无效。
【两个至上2Firsts原创】9月29日,一个名为“科技法库”的微信公众号发布了名为“卓力能起诉多家企业侵权,外观专利被无效”的文章。该文章称,深圳市卓力能技术有限公司持有的外观设计专利(专利号:202230029391.5)被正式宣告无效。
该文章称,2023年底至2024年初,卓力能公司以外观专利202230029391.5起诉多家企业侵犯其外观专利权,部分被告企业已经收到一审侵权判决。诉讼过程中,2024年5月份,该专利才被提起无效宣告,9月24日,专利局无效审理部做出无效宣告决定,该外观专利被宣告无效。
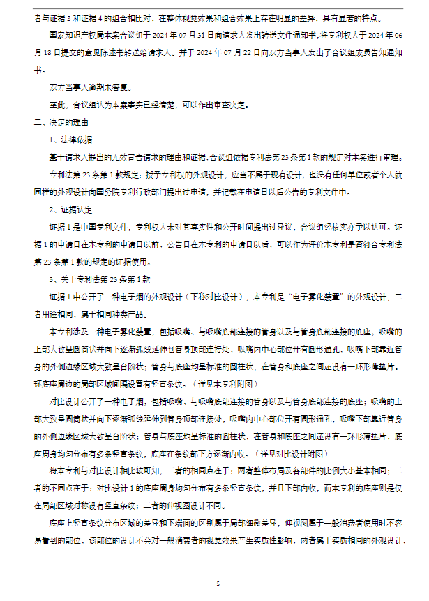
以下无效宣告请求审查决定书:







对于此事,两个至上将会持续关注更新后续报道。
参考文献:
【1】本文仅供行业内部研究交流。不做任何投资推荐或品牌推荐。本文不应作为任何投资依据。
【2】本文所引用数据和分析结论,并未与企业书面确认。所有数据请以企业发布为准。
【3】本文章为深圳两个至上科技有限公司原创文章,其版权及许可使用权归属本公司,未经授权任何单位和个人不得用于商业转载、复制或使用其他方式侵犯本公司版权,违者本公司将保留追究其法律责任的权利。




























